homeproductsservicessupportcontact us




Herzlich willkommen auf
Yintou-Tec plastics & metal TechnologyCo.,Ltd.



Transportzeiten:
Transportzeiten
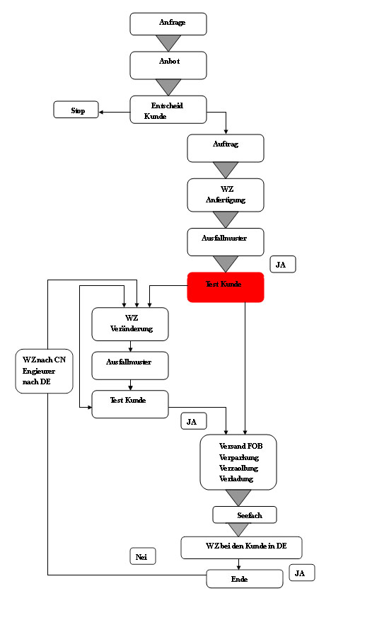
Ablauf :
 
ablauf
 



Copyright ©Yintou-Tec 2008
Designed by Yintou-Tec